Payara Server provides an environment for developing and deploying Jakarta applications and web services. Payara Server applications include Jakarta Platform, Enterprise Edition (Jakarta EE platform) standard features as well as features specific to Payara Server. This guide explains the tools and processes used for deploying applications and modules in the Payara Server environment. Only Payara Server features are described in detail in this document.
Information and instructions on deploying from the command line are provided in this document. Information and instructions for accomplishing the deployment tasks by using the Administration Console are contained in the Administration Console online help.
About Application Deployment
Assembly, also known as packaging, is the process of combining discrete components of an application or module into a single unit that can be installed on an application server. The Payara Server assembly process conforms to the customary Jakarta EE specifications. The only difference is that when you assemble applications or modules in Payara Server, you can include optional Payara Server deployment descriptors that enhance functionality.
Deployment is the process of installing an application or module on Payara Server, optionally specifying location-specific information, such as a list of local users that can access the application, or the name of the local database. Payara Server deployment tools expand the archive file into an open directory structure that is ready for users. Payara Server deployment tools are described in About Deployment Tools.
The following topics are addressed here:
General Deployment Functionality
Various Jakarta EE module types, such as connector module, web module, EJB module, application client module, can be deployed in the following ways:
-
Archive Deployment. Deploys the application as an archive file. For instructions, see To Deploy an Application or Module.
-
Dynamic Reloading. Redeploys the application by creating or modifying a special
.reloadfile in the applications repository. For instructions, see To Reload Changes to Applications or Modules Dynamically. -
Automatic Deployment. Deploys the application archive that is placed in the
autodeploymentdirectory. For instructions, see To Deploy an Application or Module Automatically. -
Directory Deployment. Deploys the application in a directory format. For instructions, see To Deploy an Application or Module in a Directory Format.
A deployment plan, which deploys a portable archive along with a deployment plan containing Payara Server deployment descriptors, can apply to any of these deployment techniques. For instructions, see To Deploy an Application or Module by Using a Deployment Plan.
There are two work situations that require different safeguards and processes:
-
A development environment provides a loose set of tools and work spaces for a relatively small number of developers who are creating and testing applications and modules.
-
A production environment provides a stable, protected environment where applications are tuned to maximum efficiency for business use rather than for development.
Some deployment methods that are used effectively in a development environment should not be used in production. In addition, whenever a reload is done, the sessions that are in transit become invalid, which might not be a concern for development, but can be a serious matter in production. The client must restart the session, another negative in a production environment.
For production environments, any upgrade should be performed as a rolling upgrade, which upgrades applications and modules without interruption in service.
Deployment Descriptors and Annotations
A deployment descriptor is an XML file that describes how a Jakarta EE application or module should be deployed. Each deployment descriptor XML file has a corresponding Document Type Definition (DTD) file or schema (XSD) file, which defines the elements, data, and attributes that the deployment descriptor file can contain. The deployment descriptor directs a deployment tool to deploy a module or application with specific container options, and also describes specific configuration requirements that you must resolve.
Because the information in a deployment descriptor is declarative, it can be changed without requiring modifications to source code. During deployment, Payara Server reads the information in the deployment descriptor and deploys the application or module as directed.
The following types of deployment descriptors are associated with Payara Server:
-
Jakarta EE Standard Descriptors. Jakarta EE standard deployment descriptors are described in the Jakarta EE specification. You can find the specification at
https://jakarta.ee/specifications/. Information about the XML schemas that define Jakarta EE standard deployment descriptors is available athttps://jakarta.ee/xml/ns/jakartaee/.The Jakarta EE specification permits the use of alternate top-level standard deployment descriptors that reside outside the application archive using the
alt-ddmechanism (alternate module-level deployment descriptors were permitted prior to Java EE 7). Alternate deployment descriptors are described in the Jakarta EE specification. You can find the specification athttps://jakarta.ee/specifications/. Alternate deployment descriptors override the top-level deployment descriptors packaged in an application archive.For example, for EAR files, an alternate deployment descriptor overrides
application.xml.For standalone modules, an alternate deployment descriptor overrides the top-level module descriptor, such as
web.xml. -
Payara Server Descriptors. Payara Server provides optional deployment descriptors for configuring features that are specific to Payara Server. For example, when you assemble an EJB module, you annotate or create two Payara Server deployment descriptor files with these names:
ejb-jar.xmlandglassfish-ejb-jar.xml. If the EJB component is an entity bean with container-managed persistence (CMP), you can also create a.dbschemafile and asun-cmp-mapping.xmlfile.For complete descriptions of these files and their elements, see Payara Server Deployment Descriptor Files and Elements of the Payara Server Deployment Descriptors.
Payara Server also permits the use of alternate top-level Payara Server runtime deployment descriptors that reside outside an application archive. Alternate Payara Server deployment descriptors override the top-level deployment descriptors packaged in the archive.
For example, for EAR files, an alternate Payara Server deployment descriptor overrides
payara-application.xml. For standalone modules, an alternate Payara Server deployment descriptor overrides the top-level module descriptor, such aspayara-web.xml. The name of the Payara Server alternate deployment descriptor file must begin withpayara-.Alternate deployment descriptors do not apply to
sun-*.xmldeployment descriptors.Unless otherwise stated, settings in the Payara Server deployment descriptors override corresponding settings in the Jakarta EE standard descriptors and in the Payara Server configuration.
An annotation, also called metadata, enables a declarative style of programming. You can specify information within a class file by using annotations.
When the application or module is deployed, the information can either be used or overridden by the deployment descriptor. Payara Server supports annotation according to the following specifications:
The following annotation and deployment descriptor combinations are supported:
-
Jakarta EE applications or modules can be packaged with full Jakarta EE compliant standard and runtime deployment descriptors. If the standard deployment descriptors have specified the
metadata-completeattribute, annotations in the application or module are ignored. -
Jakarta EE applications or modules can be fully annotated with metadata defined by the listed specifications. Annotation eliminates the need for Jakarta EE standard deployment descriptors. In most cases, the Payara Server deployment descriptors are also not needed.
-
Jakarta EE applications or modules can be partially annotated with some deployment information in standard deployment descriptors. In case of conflicts, deployment descriptor values supersede the annotated metadata, and a warning message is logged.
Modules and Applications
An application is a logical collection of one or more modules joined by application annotations or deployment descriptors. You assemble components into JAR, WAR, or RAR files, then combine these files and, optionally, deployment descriptors into an Enterprise archive (EAR) file which is deployed.
A module is a collection of one or more Jakarta EE components that run in the same container type, such as a web container or EJB container. The module uses annotations or deployment descriptors of that container type. You can deploy a module alone or as part of an application.
The following topics are addressed here:
Types of Modules
Payara Server supports the following types of modules:
-
Web Module. A web module, also known as a web application, is a collection of servlets, EJBs, HTML pages, classes, and other resources that you can bundle and deploy to several Jakarta EE application servers. A web application archive (WAR) file is the standard format for assembling web applications. A WAR file can consist of the following items: servlets, Jakarta Server Pages (JSP) files, JSP tag libraries, utility classes, static pages, client-side applets, beans, bean classes, enterprise bean classes, plus annotations or web deployment descriptors (
web.xmlandpayara-web.xml). -
EJB Module. An EJB module is a deployable software unit that consists of one or more enterprise beans, plus an EJB deployment descriptor. A Java archive (JAR) file is the standard format for assembling enterprise beans. An EJB JAR file contains the bean classes (home, remote, local, and implementation), all of the utility classes, and annotations or deployment descriptors (
ejb-jar.xmlandglassfish-ejb-jar.xml). If the EJB component is a version 2.1 or earlier entity bean with container managed persistence (CMP), you can also include a.dbschemafile and a CMP mapping descriptor (sun-cmp-mapping.xml). -
Connector Module. A connector module, also known as a resource adapter module, is a deployable software unit that provides a portable way for EJB components to access foreign enterprise information system (EIS) data. A connector module consists of all Jakarta interfaces, classes, and native libraries for implementing a resource module, plus a resource deployment descriptor. A resource adapter archive (RAR) is the standard format for assembling connector modules. Each Payara Server connector has annotations or a deployment descriptor file (
ra.xml).After deploying a Jakarta EE connector module, you must configure it as described in Developing Connectors in the Payara Server Application Development section.
-
Application Client Module. An application client module is a deployable software unit that consists of one or more classes, and application client deployment descriptors (
application-client.xmlandglassfish-application-client.xml). An application client JAR file applies to a Payara Server type of Jakarta EE client. An application client supports the standard Jakarta EE Application Client specifications. -
Lifecycle Module. A lifecycle module provides a means of running short-duration or long-duration Jakarta-based tasks within the Payara Server environment. Lifecycle modules are not Jakarta EE standard modules. See Developing Lifecycle Listeners in thePayara Server Application Development section for more information.
Module-Based Deployment
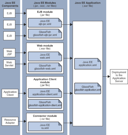
You can deploy web, EJB, and application client modules separately, outside any application. Module-based deployment is appropriate when components need to be accessed by other modules, applications, or application clients. Module-based deployment allows shared access to a bean from a web, EJB, or application client component.
The following figure shows separately-deployed EJB, web, and application client modules.

Access to Shared Framework Classes
If you assemble a large, shared library into every module that uses it, the result is a huge file that takes too long to register with the server. In addition, several versions of the same class could exist in different class loaders, which is a waste of resources. When Jakarta EE applications and modules use shared framework classes (such as utility classes and libraries), the classes can be put in the path for the common class loader or an application-specific class loader rather than in an application or module.
To specify an application-specific library file during deployment, use the --libraries option of the deploy or redeploy subcommand of the asadmin command. To add a library JAR file to the Common class loader directory, the Jakarta optional package directory, or the application-specific class loader directory, use the add-library subcommand. You can then list the libraries with list-libraries and remove the libraries with remove-library. For more information about all these commands, see the Payara Server Reference Manual.
For more information about class loaders, see Class Loaders in the Payara Server Application Development section.
| According to the Jakarta EE specification, you cannot package utility classes within an individually-deployed EJB module. Instead, you must package the EJB module and utility JAR within an application using the JAR Extension Mechanism Architecture. |
Naming Standards
Names of applications and individually-deployed modules must be unique within a Payara Server domain. Modules within an application must have unique names. In addition, for enterprise beans that use container-managed persistence (CMP), the .dbschema file names must be unique within an application.
You should use a hierarchical naming scheme for module file names, EAR file names, module names as found in the module-name portion of the ejb-jar.xml files, and EJB names as found in the ejb-name portion of the ejb-jar.xml files. This hierarchical naming scheme ensures that name collisions do not occur. The benefits of this naming practice apply not only to Payara Server, but to other Jakarta EE application servers as well.
The following topics are addressed here:
Portable Naming
The Jakarta EE specification defines the portable application-name, which allows you to specify an application name in the application.xml file.
For example:
<application-name>xyz</application-name>
The Jakarta EE specification also defines the portable module-name element in the module standard deployment descriptors.
Payara Server determines the application registration name according to the following order of precedence:
-
The name specified at deployment time in the Administration Console or in the
--nameoption of theasadmin deploycommand is used. -
If no name is specified at deployment time, the portable
application-nameormodule-namein the Jakarta EE deployment descriptor is used. -
If no name is specified at deployment time or in the deployment descriptors, the archive name, minus the file type suffix, is used.
Deploying from an IDE
When deploying an application or a module on Payara Server from an IDE (like Apache NetBeans or IntelliJ Idea), the IDE deploys to Payara Server using the asadmin deploy command, with the --name option specified.
This will force the application or module to have the specified name over the name defined in deployment descriptor. This is undesired because the IDE usually infers the application or module name from the name of the project or the package file and doesn’t take the correct name of the application or module into account.
To solve the issue, application or module name defined in the deployment descriptor will always take precedence over the --name option. But you use the --name and --forcename options to override this behaviour.
JNDI Naming
Jakarta Naming and Directory Interface (JNDI) lookup names for EJB components must also be unique. Establishing a consistent naming convention can help.
For example, appending the application name and the module name to the EJB name is a way to guarantee unique names, such as, jms/qConnPool.
Directory Structure
Application and module directory structures must follow the structure outlined in the Jakarta EE specification. During deployment, the application or module is expanded from the archive file to an open directory structure. The directories that hold the individual modules are named with _jar, _rar, and _war suffixes.
If you deploy a directory instead of an EAR file, your directory structure must follow this same convention. For instructions on performing directory deployment, see To Deploy an Application or Module in a Directory Format.
Module and Application Versions
Application and module versioning allows multiple versions of the same application to exist in a Payara Server domain, which simplifies upgrade and rollback tasks. At most one version of an application or module can be enabled on a server any given time. Versioning provides extensions to tools for deploying, viewing, and managing multiple versions of modules and applications, including the Administration Console and deployment-related asadmin subcommands.
Different versions of the same module or application can have the same context root or JNDI name. Use of versioning is optional.
The following topics are addressed here:
Version Identifiers and Expressions
The version identifier is a suffix to the module or application name. It is separated from the name by a colon (:). It must begin with a letter or number.
It can contain alphanumeric characters plus underscore (_), dash (-), and period (.) characters. The following examples show valid version identifiers for the foo application:
foo:1
foo:BETA-2e
foo:3.8
foo:patch39875
A module or application without a version identifier is called the untagged version. This version can coexist with other versions of the same module or application that have version identifiers.
In some deployment-related asadmin commands, you can use an asterisk (*) as a wildcard character to specify a version expression, which selects multiple version identifiers. Using the asterisk by itself after the colon selects all versions of a module or application, including the untagged version. The following table shows example version expressions and the versions they select.
| Version Expression | Selected Versions |
|---|---|
|
All versions of |
|
All |
|
All |
|
All |
The following table summarizes which asadmin subcommands are identifier-aware or expression-aware. All expression-aware subcommands are also identifier-aware.
| Identifier-Aware Subcommands | Expression-Aware Subcommands |
|---|---|
|
|
|
|
|
|
|
|
The create-application-ref subcommand is expression-aware only if the --enabled option is set to false. Because the --enabled option is set to true by default, the create-application-ref` subcommand is identifier-aware by default.
The list-applications and list-application-refs subcommands display information about all deployed versions of a module or application. To find out which version is enabled, use the --long option.
Choosing the Enabled Version
At most one version of a module or application can be enabled on a server instance. All other versions are disabled. Enabling one version automatically disables all others. You can disable all versions of a module or application, leaving none enabled.
The --enabled option of the deploy and redeploy subcommands is set to true by default. Therefore, simply deploying or redeploying a module or application with a new version identifier enables the new version and disables all others. To deploy a new version in a disabled state, set the --enabled option to false.
To enable a version that has been deployed previously, use the enable subcommand.
Versioning Restrictions and Limitations
Module and application versioning in Payara Server is subject to the following restrictions and limitations:
-
Use of the
--nameoption is mandatory for modules and applications that use versioning. There is no automatic version identifier generation. -
Payara Server does not recognize any relationship between versions such as previous or later versions. All version relationships must be tracked manually.
-
There is no limit to the number of versions you can deploy except what is imposed by disk space limits.
-
A module or application in a directory should not be deployed twice with a different version identifier. To redeploy a module or application from a directory with a new version, you must use the
--forceoption of thedeploysubcommand. -
Database tables created or deleted as part of deployment and un-deployment are global resources and cannot be qualified by an application version. Be very careful when using global resources among versions of the same application.
-
Web sessions are preserved during redeployment of a new version. However, preserving sessions among different versions of the same module or application is complex, because the key used for session variables is the same for the old and new versions.
-
Resources are created with reference to a resource-adapter’s module or application name. This means that an older version’s resources do not automatically refer to a newer version of the module or application. Therefore, you must explicitly create resources for a newer version of a module or application. Payara Server ignores duplicate exported global resources and lets deployment succeed.
-
OSGi already has its own versioning system. Therefore, when you deploy an OSGi bundle, Payara Server ignores any version information provided with the name but permits the deployment to succeed with warnings.
About Assembly and Deployment Events
The deployment tools that are provided by Payara Server can be used by any user authorized as an administrator to deploy applications and modules into any Payara Server environment. However, effective application deployment requires planning and care. Only the developer knows exactly what is required by an application, so the developer is responsible for initial assembly and deployment.
-
Deployment Descriptor or Annotation Creation. The developer creates the deployment descriptors or equivalent annotations using Jakarta standards and tools.
Details of the Payara Server deployment descriptors are contained in Payara Server Deployment Descriptor Files and Elements of the Payara Server Deployment Descriptors.
The Payara Server sample applications contain deployment descriptors that can be used as templates for developing deployment descriptors.
-
Assembly. The developer assembles the archive file(s) using Jakarta standards and tools, such as the
jarcommand. The application or module is packaged into a JAR, WAR, RAR, or EAR file. For guidelines on naming, see Naming Standards. There are no Payara Server issues to consider. -
Test Deployment. The developer performs a test deployment of the archive. For instructions, see To Deploy an Application or Module.
-
Archive Submission. The developer submits the verified archive to the administrator for deployment into a production environment. The developer includes instructions for any additional deployment tasks that the administrator must perform. For an example of such additional instructions, see Access to Shared Framework Classes.
-
Configuration. The administrator applies additional deployment specifics. Sometimes the developer has indicated additional deployment needs, such as specifying the production database. In this case, the administrator edits and reassembles the archive.
-
Production Deployment. The administrator deploys the archive to production. See To Deploy an Application or Module.
-
Troubleshooting. If deployment fails, the administrator returns the archive to the developer.
The developer fixes the problem and resubmits the archive to the administrator. Sometimes the administrator resolves the problem, depending on what the problem is.
About Deployment Tools
Payara Server provides tools for assembling and deploying a module or application.
Administration Console
The Payara Server Administration Console is a browser-based utility that features a graphical interface that includes extensive online help for the administrative tasks. The format for starting the Administration Console in a web browser is http://hostname:port. For example:
http://localhost:4848
Step-by-step instructions for using the Administration Console for deployment are provided in the Administration Console online help. You can display the help material for a page by clicking the Help button. The initial help page describes the functions and fields of the page itself. To find instructions for performing associated tasks, click a link in the See Also list.
The asadmin Utility
The Payara Server asadmin utility is a command-line tool that invokes subcommands for identifying the operation or task that you want to perform.
You can run asadmin commands either from a command prompt or from a script. The format for starting the asadmin utility on the command line is as-install/bin/asadmin
subcommand --option. For example:
asadmin list-applications --type web
Application deployment commands are listed in The asadmin Deployment Subcommands.
For the most part, you can perform the same administrative tasks by using either the graphical Administration Console or the asadmin command-line utility, however, there are exceptions. Procedures for using the command-line utilities are provided in this guide and in the command-line help pages, which are similar to man pages. You can display the help material for a command by typing help followed by the subcommand. For example:
asadmin help list-applications
For additional information on the asadmin utility, see "Using the asadmin Utility" in
Payara Server General Administration section and the asadmin(1M) help page.
Additional Information on Application Deployment
As specified from Jakarta Platform, the following are relevant specifications to this guide:
-
Jakarta EE Platform, Enterprise Edition Specification
https://jakarta.ee/specifications/platform/ -
Jakarta Annotations Specification
https://jakarta.ee/specifications/annotations/ -
Jakarta Servlet Specification
https://jakarta.ee/specifications/servlet/ -
Jakarta Enterprise Beans Specification
https://jakarta.ee/specifications/enterprise-beans/ -
Jakarta Connectors Specification
https://jakarta.ee/specifications/connectors/
